SL4016
36V,20A 升压型 DC-DC 转换器
概述
SL4016 是一款内部集成功率管的大功率升压转换器,适用于 2.8V-36V 输入电压范围,最高 36V 输出电压,可提供 20A 的开关电流。 SL4016 的工作频率可通过 RT 脚外接一个电阻调节,工作频率调节范围 100KHz-1MHz,RT 脚悬空时默认工作频率为 200KHz。 SL4016 支持可调节的开关峰值电流限制和 EN 脚关断功能。 芯片采用峰值电流检测控制模式和外置环路补偿功能, 可优化环路稳定性并提高系统的可靠性。 SL4016 支持软起动功能,调节 SS 脚的电容值,可改变软启动时间。可防止启动瞬间的浪涌电流。 SL4016 内部还集成了各种异常状态的保护功能,包括逐周期过流保护、欠压保护、软启动、热关断保护等。 SL4016 外围电路简单,采用 ESSOP20 封装。
特征
● 输入电压范围:2.8V-36V
● 输出电压范围:最大 4.5-36V
● 开关频率 100KHz-1MHz 可调
● 高达 95%的转换效率
● 峰值电流:20A
● 可编程软起动
● PWM 工作模式
● 逐周期过流保护
● 欠压保护
● 热关断保护
● 低功耗,关断电流 8uA
应用
● 音箱
● 移动电源
● 电池供电系统
● POS 机
● 电子烟
● 大功率应急电源
● ESSOP20 封装
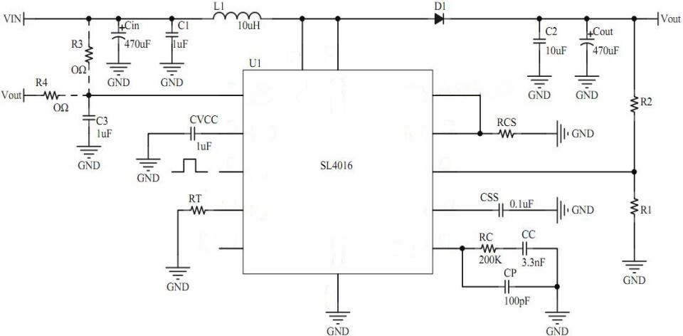
典型应用图
