SL9058C
开关降压型LED恒流驱动器
概述
SL9058C 是一款高效率、高精度的 降压型大功率 LED 恒流驱动控制芯片。
SL9058C采用PWM工作模式,频率可 变的平均电流控制方式,具有优异的负载 调整率和线性调整率。
SL9058C通过调节外置的电流采样电 阻,能控制高亮度 LED 灯的驱动电流,使LED 灯亮度达到预期恒定亮度。 SL9058C支持线性调光,可通过 CS端进行调光。
SL9058C集成电高低亮功能,可通 过HL 脚选择高亮或低亮工作模式。
SL9058C内部集成了VDD稳压管以
及过温保护电路,减少外围元件并提高系
统可靠性。 SL9058C采用 SOT23-6封装。
特点
◆宽输入电压范围:8V~100V
◆高效率:可高达 93%
◆支持高低亮模式
◆CS 电压:200mV
◆芯片供电欠压保护:3.4V
◆智能过温保护
◆内置 VDD 稳压管
应用领域
◆LED 汽车大灯
◆自行车、电动车、摩托车灯
◆强光手电
◆LED 射灯
◆大功率 LED 照明
◆LED 背光
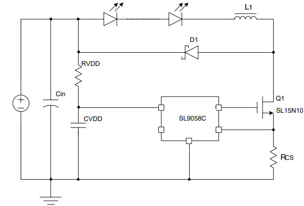
电路图
